Texas Instruments DRV10964 Sensorless BLDC Motor Driver

Texas Instruments DRV10964 Sensorless BLDC Motor Driver is a three-phase sensorless motor driver with integrated power MOSFETs. It is specifically designed for high-efficiency, low noise, and low external component count motor drive applications. The proprietary sensorless windowless 180° sinusoidal control scheme offers ultra-quiet motor drive performance. The DRV10964 contains an intelligent lock detect function and other internal protection circuits to ensure safe operation. The Texas Instruments DRV10964 is available in a thermally efficient 10-pin USON package with an exposed thermal pad.

Features

  • Proprietary sensorless windowless 180° sinusoidal control scheme
  • Input voltage range of 2.1V to 5.5V
  • 500mA output current
  • Low quiescent current 15µA (typical) at sleep mode
  • Total driver H+L Rdson less than 1.5Ω
  • Current limit and short-circuit current protection
  • Lock detection
  • Anti Voltage Surge (AVS)
  • UVLO
  • Thermal shutdown

Applications

  • Notebook CPU fans
  • Game station CPU fans
  • ASIC cooling fans

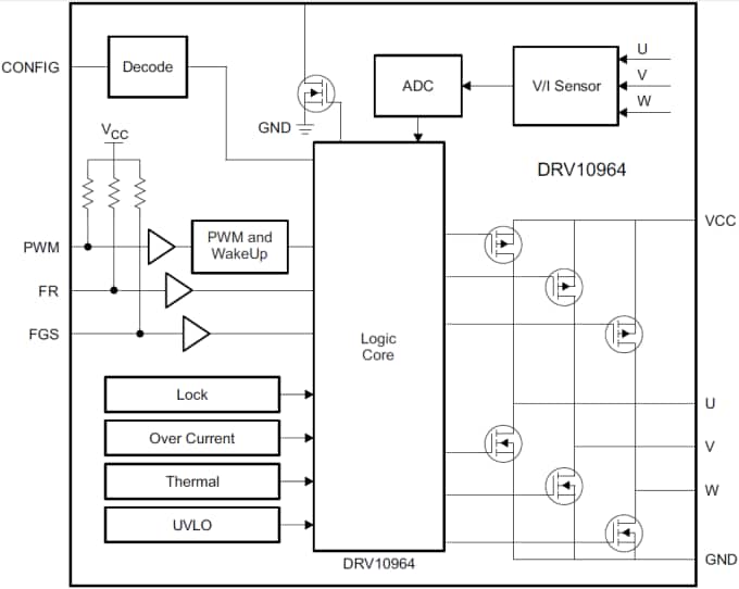
Functional Block Diagram

Block Diagram - Texas Instruments DRV10964 Sensorless BLDC Motor Driver
Published: 2016-05-06 | Updated: 2022-03-11