Texas Instruments ISO5852S/ISO5852S-Q1 IGBT MOSFET Gate Drivers
Texas Instruments ISO5852S/ISO5852S-Q1 IGBT MOSFET Gate Drivers are a 5.7kVRMS, reinforced isolated gate driver for IGBTs and MOSFETs with split outputs providing 2.5A source and 5A sink current. The input side operates from a single 2.25V to 5.5V supply. The output side allows for a supply range from minimum 15V to maximum 30V. Two complementary CMOS inputs control the output state of the gate driver. The short propagation time of 76ns assures accurate control of the output stage. Typical applications include isolated IGBT and MOSFET drives in industrial motor control drives & power supplies, solar inverters, HEV & EV power modules, and induction heating.Features
- 100kV/µs Minimum Common-Mode Transient Immunity (CMTI) at VCM = 1500V
- Split outputs to provide 2.5A peak source and 5A peak sink currents
- 76ns (Typ), 110ns (Max) Short propagation delay
- 2A Active miller clamp
- Output short-circuit clamp
- Soft Turn-Off (STO) during short circuit
- Fault alarm upon desaturation detection is signaled on FLT and reset through RST
- Input and Output Under Voltage Lock-Out (UVLO) with Ready (RDY) pin indication
- Active output pull-down and default low outputs with low supply or floating inputs
- 2.25V to 5.5V Input supply voltage
- 15V to 30V Output driver supply voltage
- CMOS Compatible inputs
- Rejects input pulses and noise transients shorter than 20ns
- -40°C to 125°C Ambient operating temperature
- Surge immunity 12800VPK (according to IEC 61000-4-5)
- Safety and regulatory certifications
- 8000VPK VIOTM and 2121VPK VIORM reinforced isolation per DIN V VDE V 0884-10 (VDE V 0884-10):2006-12
-
- 5700VRMS Isolation for 1 minute per UL 1577
- CSA Component acceptance Notice 5A, IEC 60950-1, IEC 60601-1 and IEC 61010-1 end equipment standards
- CQC Certification per GB4943.1-2011
- All certifications are planned
Applications
- Isolated IGBT and MOSFET Drives in
- Industrial motor control drives
- Industrial power supplies
- Solar inverters
- HEV and EV power modules
- Induction heating
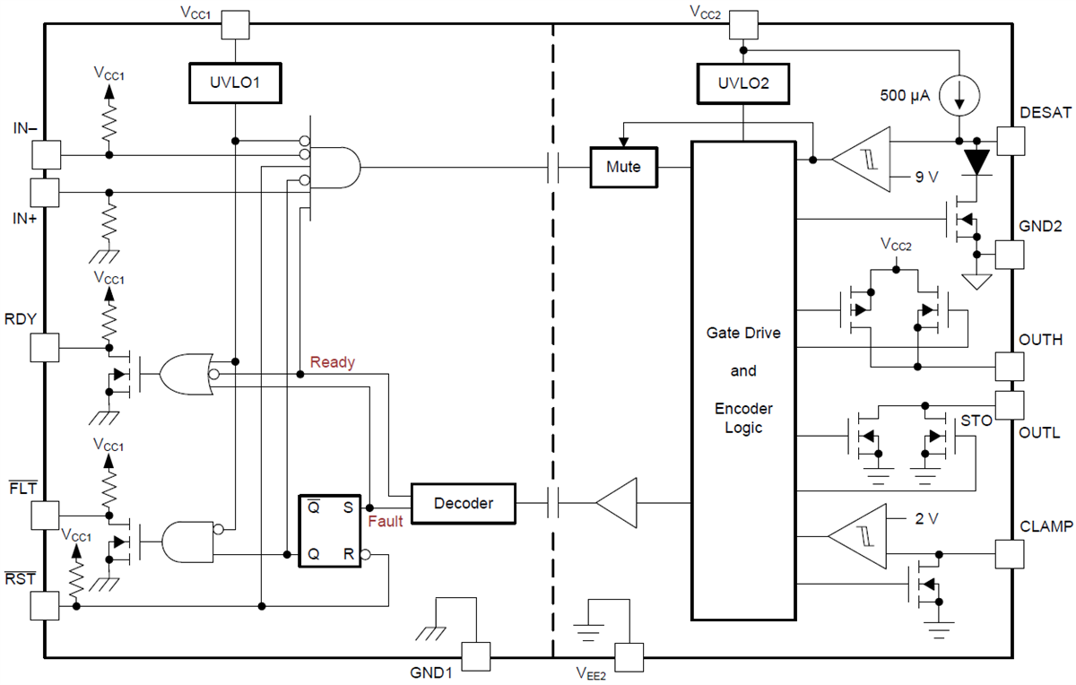
Functional Block Diagram
Published: 2015-11-19
| Updated: 2025-06-06
