Texas Instruments LM7600x/LM7600x-Q1 Step-Down Voltage Converter

Texas Instruments LM7600x/LM7600x-Q1 Step-Down Voltage Converter is an easy-to-use synchronous step-down DC-DC converter capable of driving up to 2.5A (LM76002) or 3.5A (LM76003) of load current from an input up to 60V. The LM7600x/LM7600x-Q1 provides exceptional efficiency and output accuracy in a very small solution size. Peak current-mode control is employed. Additional features include adjustable switching frequency, synchronization, FPWM option, power-good flag, precision enable, adjustable soft start, and tracking. These features provide flexible and easy-to-use solutions for a wide range of applications.

Automatic frequency foldback at light load and optional external bias improve efficiency. These devices require few external components and have a pinout designed for a simple PCB layout with best-in-class EMI (CISPR22) and thermal performance. Protection features include thermal shutdown, input under voltage lockout, cycle-by-cycle current limit, and short-circuit protection. The LM7600x-Q1 devices are AEC-Q100 qualified for automotive applications.

Features

  • Integrated synchronous rectification
  • Input voltage 3.5V to 60V (65V maximum)
  • Output current:
    • LM76002: 2.5A
    • LM76003: 3.5A
  • Output voltage 1V to 95% VIN
  • 15µA Quiescent current in regulation
  • System-level features:
    • Synchronization to an external clock
    • Power-Good flag
    • Precision enable
    • Adjustable soft start (6.3ms default)
    • Voltage tracking capability
  • Pin-selectable FPWM operation
  • High-efficiency at light-load architecture (PFM)
  • Wide voltage conversion range:
    • tON-MIN = 65ns (Typical)
    • tOFF-MIN = 95ns (Typical)
  • Protection features:
    • Cycle-by-Cycle current limit
    • Short-circuit protection with hiccup mode
    • Overtemperature thermal shutdown protection

Applications

  • Telecommunications infrastructure
  • Asset and fleet management systems
  • Video surveillance
  • Programmable logic controllers

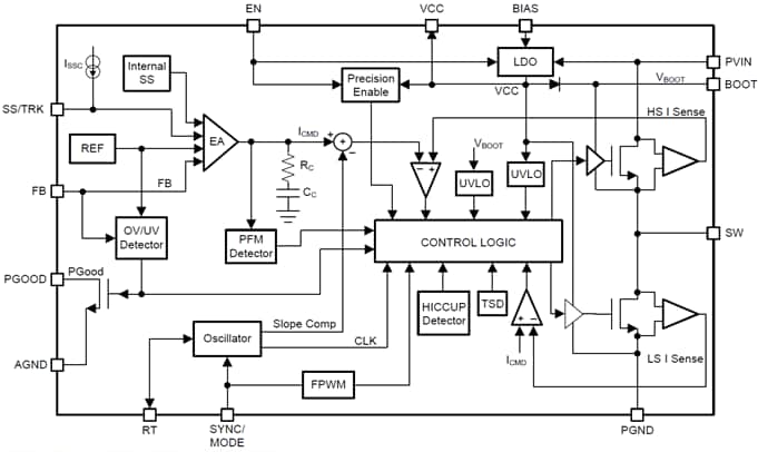
Functional Block Diagram

Block Diagram - Texas Instruments LM7600x/LM7600x-Q1 Step-Down Voltage Converter
Published: 2017-11-29 | Updated: 2022-07-13