Texas Instruments LMX2491 Low-Noise Fractional N PLL
Texas Instruments LMX2491 Low-Noise Fractional-N PLL is a 6.4GHz wideband delta-sigma fractional-N PLL with ramp and chirp generation. This device consists of a phase frequency detector, programmable charge pump, and high-frequency input for the external VCO. The LMX2491 supports a broad and flexible class of ramping capabilities, including FSK, PSK, and configurable piecewise linear FM modulation profiles of up to 8 segments. The device supports fine PLL resolution and a fast ramp with up to a 200MHz phase detector rate. The LMX2491 allows any of its registers to be read back. The Texas Instruments LMX2491 can operate with a single 3.3V supply. Moreover, supporting up to a 5.25V charge pump can eliminate the need for an external amplifier, leading to a more straightforward solution with improved phase noise performance.Features
- –227dBc/Hz normalized PLL noise
- 500MHz to 6.4GHz wideband PLL
- 3.15V to 5.25V charge pump PLL supply
- Versatile ramp/chirp generation
- 200MHz maximum phase detector frequency
- FSK / PSK modulation pin
- Digital lock detect
- Single 3.3V supply capability
Applications
- FMCW radars
- Military radars
- Microwave backhaul
- Test and measurement
- Satellite communications
- Wireless infrastructure
- Sampling clock for high-speed ADC/DAC
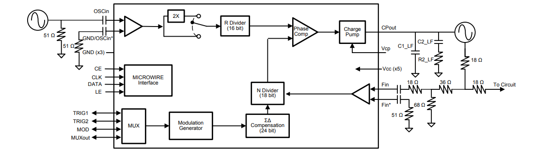
Simplified Schematic
Published: 2017-04-26
| Updated: 2022-04-26
