Texas Instruments TLIN2029A-Q1 Fault Protected LIN Transceiver

Texas Instruments TLIN2029A-Q1 Fault Protected Local Interconnect Network (LIN) Transceiver is a LIN physical layer transceiver with integrated wake-up and protection features. It is also compliant with LIN 2.0, LIN 2.1, LIN 2.2, LIN 2.2A, and ISO/DIS 17987–4 standards. LIN is a single-wire bidirectional bus typically used for in-vehicle networks using data rates up to 20kbps. The TLIN2029A-Q1 is designed to support 12V and 24V applications with wider operating voltage and additional bus-fault protection.

The LIN receiver supports data rates up to 100kbps for faster in-line programming. The Texas Instruments TLIN2029A-Q1 converts the data stream on the TXD input into a LIN bus signal using a current-limited wave-shaping driver, which reduces electromagnetic emissions (EME). The receiver converts the data stream to logic level signals that are sent to the microprocessor through the open-drain RXD pin. Ultra-low current consumption is possible using the sleep mode, which allows wake-up via LIN bus or EN pin.

Features

  • AEC-Q100 (Grade 1) Qualified for automotive applications
  • Compliant with LIN 2.0, LIN 2.1, LIN 2.2, LIN 2.2A, and ISO/DIS 17987–4 electrical physical layer (EPL) specification
  • Conforms to SAE J2602-1 LIN network for vehicle applications
  • Functional Safety-Capable
    • Documentation available to aid in functional safety system design
  • Supports 12V and 24V applications
  • LIN transmit data rate up to 20kbps
  • LIN receive data rate up to 100kbps
  • Wide operational supply voltage range from 4V to 48V
  • Sleep mode (ultra-low current consumption allows wake-up event from)
    • LIN bus
    • Local wake up through EN
  • Power up and down glitch-free operation on LIN bus and RXD output
  • Protection features
    • ±60V LIN bus fault-tolerant
    • Under-voltage protection on VSUP
    • TXD Dominant time out protection (DTO)
    • Thermal shutdown protection
    • Unpowered node or ground disconnection failsafe at the system level
  • Available in SOIC (8) and leadless VSON (8) with wettable flanks

Applications

  • Body electronics and lighting
  • Infotainment and cluster
  • Hybrid electric vehicles and power train systems
  • Passive safety
  • Appliances

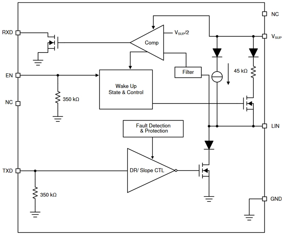
Functional Block Diagram

Block Diagram - Texas Instruments TLIN2029A-Q1 Fault Protected LIN Transceiver
Published: 2021-04-16 | Updated: 2025-03-05