Texas Instruments TLINx021-Q1/TLINx021A-Q1 LIN Transceivers

Texas Instruments TLINx021-Q1/TLINx021A-Q1 Local Interconnect Network (LIN) Transceivers are low-speed universal asynchronous receiver transmitter (UART) communication protocols supporting automotive in-vehicle networking. The TLINx021-Q1/TLINx021A-Q1 transmitter supports data rates up to 20kbps, and the receiver supports data rates up to 100kbps for faster end-of-line programming. The TLINx021-Q1/TLINx021A-Q1 controls the state of the LIN bus via the TXD pin and reports the state of the bus on its open-drain RXD output pin. Each device has a current-limited wave-shaping driver to reduce electromagnetic emissions (EME).

The Texas Instruments TLIN1021-Q1/TLIN1021A-Q1 is designed to support 12V and 24V applications, while the TLIN2021-Q1 is designed to support 24V applications. Each device supports a wide input voltage operating range and a low-power sleep mode. The TLIN-x021-Q1/TLINx021A-Q1 supports wake-up from low-power mode via wakeover LIN, the WAKE pin, or the EN pin. Both devices also allow for system-level reductions in battery current consumption by selectively enabling the various power supplies that may be present on a node through the output pin.

Features

  • AEC-Q100 qualified for automotive applications
  • Compliant to LIN 2.0, LIN 2.1, LIN 2.2, LIN 2.2A, and ISO 17987–4 Electrical physical layer (EPL) specification
  • Compliant with SAE J2602-1 LIN Network for vehicle applications and SAE J2602-2 LIN Network for vehicle applications conformance test
  • Support for 12V and 24V applications
  • Wide input operational voltage range
    • VSUP range from 4.5V to 45V
  • LIN transmit data rates up to 20kbps
  • LIN receive data rates up to 100kbps
  • Operating modes
    • Normal mode
    • Low-power standby mode
    • Low-power sleep mode
  • Low-power mode wake-up support with source recognition
    • Remote wake-up over the LIN bus
    • Local wake-up via the WAKE pin
    • Local wake-up via EN
  • 5V tolerant input-level support
  • Integrated 45kΩ LIN pull-up resistor
  • Control of system-level power using the INH pin
  • Power-up/down glitch-free operation on LIN bus and RXD output
  • Protection features
  • ±60V LIN bus fault-tolerant
  • 58V load dump support
  • IEC ESD protection
  • Undervoltage protection on VSUP input
  • TXD dominant state time-out
  • Thermal shutdown
  • An unpowered node or ground disconnection fail-safe at the system level
  • Junction temperatures from -40ºC to 150ºC
  • Available in the SOIC (8), SOT23 (8), and VSON (8) packages with improved automated optical inspection (AOI) capability

Applications

  • Body electronics and lighting
  • Infotainment and cluster
  • Hybrid Electric Vehicles (HEV) and powertrain systems
  • Passive safety
  • Appliances

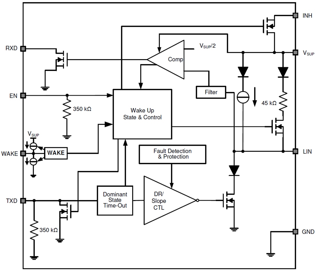
Functional Block Diagram

Block Diagram - Texas Instruments TLINx021-Q1/TLINx021A-Q1 LIN Transceivers
Published: 2020-02-05 | Updated: 2025-05-13