Texas Instruments TLV743P Low-Dropout Linear Regulator (LDO)

Texas Instruments TLV743P Low-Dropout Linear Regulator (LDO) is an ultra-small, low quiescent current LDO that sources 300mA with good line and load transient performance. The device provides a typical accuracy of 1%. The TLV743P is designed to be stable with a small output capacitor of 1µF. This device provides foldback current control during device power-up and enabling. This functionality is especially important in battery-operated devices. The Texas Instruments TLV743P provides an active pull-down circuit to discharge output loads when the device is disabled quickly.

Features

  • 1.4V to 5.5V input voltage range 
  • Stable operation with a 1µF ceramic output capacitor
  • Foldback overcurrent protection
  • Packages
    • SOT-23 (5)
    • X2SON (4)
  • 125mV at 300mA (3.3VOUT) very low dropout
  • 1% (Typical), 1.4% (maximum) accuracy
  • 34µA low IQ 
  • Available in 1V to 3.3V fixed-output voltages 
  • High PSRR (50dB at 1kHz)
  • Active output discharge

Applications

  • Tablets
  • Smartphones
  • Notebook and desktop computers
  • Portable industrial and consumer products
  • WLAN and other PC add-on cards
  • Camera modules

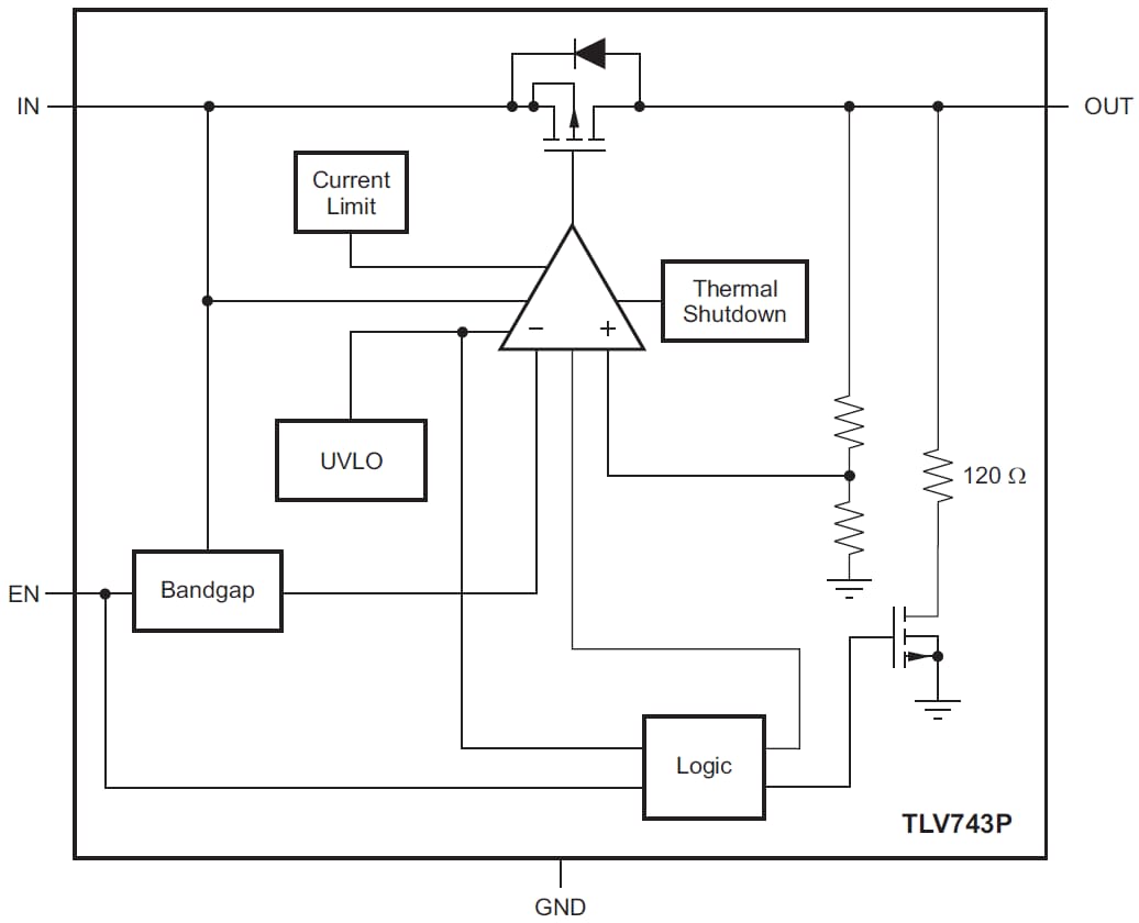
Functional Block Diagram

Block Diagram - Texas Instruments TLV743P Low-Dropout Linear Regulator (LDO)
Published: 2018-05-29 | Updated: 2024-10-17