Texas Instruments TLV930x/TLV930x-Q1 MUX-Friendly Op Amps

Texas Instruments TLV930x/TLV930x-Q1 MUX-Friendly Operational Amplifiers (Op Amps) are a family of 40V, cost-optimized operational amplifiers. These devices offer strong general-purpose DC and AC specifications, including rail-to-rail output, low offset (±0.5mV, typ), low offset drift (±2µV/°C, typ), and 1MHz bandwidth. The TLV930x/TLV930x-Q1 has convenient features such as a wide differential input-voltage range, high output current (±60mA), and high slew rate (3V/µs). These features make the TLV930x/TLV930x-Q1 a robust operational amplifier for high-voltage and cost-sensitive applications. The Texas Instruments TLV930x/TLV930x-Q1 is available in standard packages and is specified from –40°C to +125°C. The TLV930x-Q1 devices are AEC-Q100 qualified for automotive applications.

Features

  • ±0.5mV low offset voltage 
  • ±2µV/°C low offset voltage drift 
  • 35nV/√Hz at 1kHz low noise 
  • 110dB high common-mode rejection 
  • ±10pA low bias current 
  • Rail-to-rail output
  • 1MHz GBW wide bandwidth 
  • 3V/µs high slew rate
  • 150µA per amplifier low quiescent current
  • 2.25V to ±20V, 4.5V to 40V wide supply 
  • EMI/RFI filtered inputs
  • MUX-friendly/comparator inputs
    • Wide differential and common-mode input voltage range
  • Industry-standard packages
    • Single in SOT-23-5 and SC70
    • Dual in SOIC-8, TSSOP-8, and VSSOP-8
    • Quad in SOIC-14 and TSSOP-14

Applications

  • Grid infrastructure: circuit breaker
  • Electronic point-of-sale (EPOS)
  • Motor drives: AC and servo drive power supplies
  • Building automation
  • Indoor and outdoor lighting
  • Precision high-voltage comparator

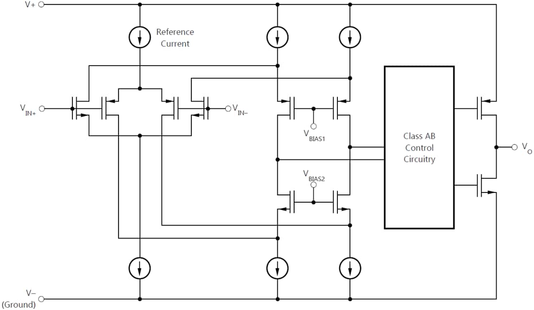
Functional Block Diagram

Block Diagram - Texas Instruments TLV930x/TLV930x-Q1 MUX-Friendly Op Amps
Published: 2019-04-09 | Updated: 2025-05-15