Texas Instruments TPS23861 Quad Port PoE PSE Controllers

Texas Instruments TPS23861 Quad Port Power-Over-Ethernet PSE Controller is an easy-to-use, flexible, IEEE802.3at PSE solution. As shipped, it automatically manages four 802.3at ports without the need for any external control. The TPS23861 automatically detects Powered Devices (PDs) that have a valid signature, determines power requirements according to classification, and applies power. Two-event classification is supported for type-2 PDs. The TPS23861 supports DC disconnection, and the external FET architecture allows designers to balance size, efficiency, and solution cost requirements. The unique pin-out enables 2-layer PCB designs via logical grouping and clear upper and lower differentiation of I2C and power pins. This device delivers best-in-class thermal performance, Kelvin accuracy, and low-build cost. In addition to automatic operation, the Texas Instruments TPS23861 supports semi auto-mode via I2C control for precision monitoring and intelligent power management. Compliance with the 400ms TPON specification is ensured whether in semi-automatic or automatic mode.

Features

  • IEEE 802.3at Quad Port PSE Controller
    • Auto Detect, Classification
    • Auto Turn-On and Disconnect
    • Efficient 255mΩ Sense Resistor
  • Pin-Out Enables Two-Layer PCB
  • 4-Point Detection
  • Automatic Mode - As Shipped
    • No External Terminal Setting Required
    • No Initial I2C Communication Required
  • Semi-Automatic Mode - Set by I2C Command
    • Continuous Identification and Classification
    • Meets IEEE 400-ms TPON Specification
    • Fast-Port Shutdown Input
  • Optional I2C Control and Monitoring
  • Kelvin Current Sensing
  • -40°C to 125°C Temperature Range
  • TSSOP28 Package 9.8mm x 6.6mm

Applications

  • Ethernet Switches and Routers
  • Surveillance NVR and DVRs
  • Residential Gateways
  • PoE Pass-Through Systems
  • Wireless Backhaul

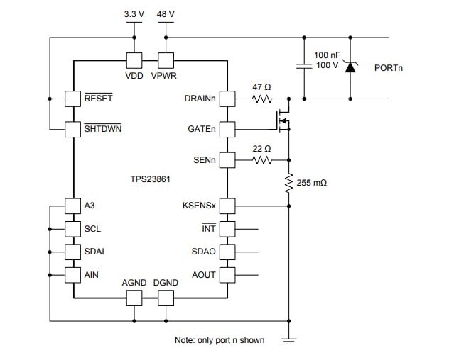
Simplified Schematic

Schematic - Texas Instruments TPS23861 Quad Port PoE PSE Controllers
Published: 2014-10-03 | Updated: 2022-03-11