Texas Instruments TPS4HC120-Q1 Automotive Smart High-Side Switches
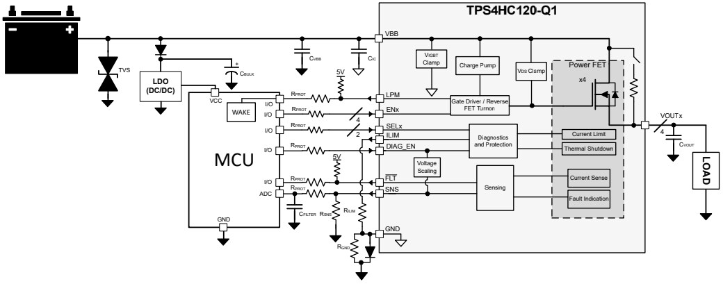
Texas Instruments TPS4HC120-Q1 Automotive Smart High-Side Switch is a 120mΩ RON quad-channel with integrated NMOS power FET and charge pump. These high-side switches are designed to meet the requirements of 12V automotive battery systems. The TPS4HC120-Q1 high-side switches feature a global fault report for fast interrupt, overcurrent, and short-to-ground detection, and open-load and short-to-battery detection. The protection features include thermal shutdown, output clamp, current limit, overload, and short-circuit protection. The TPS4HC120-Q1 devices are available in a 28-pin, 4.9mm x 7.1mm HVSSOP leaded package with a 0.5mm pin pitch, minimizing the PCB footprint. Typical applications include ADAS modules, automotive display modules, and body control modules.Features
- Quad-channel 120mΩ automotive smart high-side switch with full diagnostics
- Open-drain status output
- Current sense analog output
- 3V to 28V wide operating voltage range
- Low Power Mode (LPM) with automatic entry and exit
- IQ,LPM < 20μA/ch with all 4 channels ON and in LPM mode
- <1μA at 25°C ultra-low sleep current
- 0.25A to 5A selectable current limit
- Protection:
- Overload and short-circuit protection
- Thermal shutdown and swing with self-recovery
- Inductive load negative voltage clamp
- Loss-of-GND, loss-of-battery, and reverse battery protection
- Diagnostics:
- Global fault report for fast interrupt
- Overcurrent and short-to-ground detection
- Open-load and short-to-battery detection
- Qualified for automotive applications:
- AEC-Q100 qualified with the following results:
- -40°C to 125°C ambient operating temperature range device temperature grade 1
- ISO7637-2 and ISO16750-2 electrical transient disturbance immunity certification
- AEC-Q100 qualified with the following results:
- 28-pin thermally-enhanced HVSSOP package
Applications
- ADAS modules
- Automotive display modules
- Body control module
Functional Block Diagram
Schematic
Additional Resource
Published: 2025-01-21
| Updated: 2025-09-23
