Texas Instruments TPS53915 Step-Down SWIFT™ Converter

Texas Instruments TPS53915 Step-Down SWIFT™ Converter is a small-sized, synchronous buck converter with an adaptive on-time D-CAP3 control mode. The device offers ease-of-use and low external-component count for space-conscious power systems. This device features high-performance integrated MOSFETs, accurate 0.5% 0.6V reference, and an integrated boost switch. Competitive features include very-low external-component count, fast load-transient response, auto-skip mode operation, internal soft-start control, and no requirement for compensation. The device also features programmability and fault report via PMBus™ to simplify the power supply design. A forced continuous conduction mode helps meet tight voltage regulation accuracy requirements for performance DSPs and FPGAs. The TPS53915 is available in a 28-pin QFN package and is specified from -40°C to 85°C ambient temperature.

Features

  • Integrated 13.8 and 5.9mΩ MOSFETs support 12A continuous output current
  • Adjustments available Via PMBus
    • Voltage Margin and Adjustment
    • Soft-Start Time
    • Power-On Delay
    • VDD UVLO Level
    • Fault Reporting
    • Switching Frequency
  • 600mV ±0.5% Tolerance reference voltage
  • 0.6V to 5.5V output voltage
  • D-CAP3™ Control Mode with Fast Load-Step Response

Applications

  • Server and cloud computing Point of Load
  • Broadband, networking, and optical communications infrastructure
  • I/O supplies

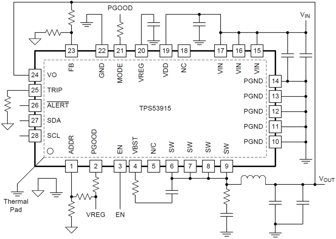
Simplified Schematic

Schematic - Texas Instruments TPS53915 Step-Down SWIFT™ Converter

TI WEBENCH Designer

TI Webench Designer - Texas Instruments TPS53915 Step-Down SWIFT™ Converter

TI Reference Designs Library

TI Reference Designs - Texas Instruments TPS53915 Step-Down SWIFT™ Converter
Published: 2014-02-21 | Updated: 2022-03-11