Texas Instruments TPS62125 Step Down Converter

Texas Instruments TPS62125 3-17V Step Down Converter is a high-efficiency synchronous step-down converter optimized for low and ultra-low power applications providing up to 300mA output current. The wide input voltage range of 3V to 17V supports four-cell alkaline and 1 to 4 cell Li-Ion batteries in a series configuration as well as 9V and 15V powered applications. TI TPS62125 step down converter includes a precise low power enable comparator that can be used as an input Supply Voltage Supervisor (SVS) to address system specific power up and down requirements.

Features

  • 3V to 17V input voltage range
  • Input SVS (Supply Voltage Supervisor) with adjustable threshold/hysteresis consuming typ. 6µA Quiescent current
  • 1.2V to 10V output voltage range
  • Typ. 13µA Quiescent current
  • 350nA typ. shutdown current
  • Seamless power save mode transition
  • DCS-Control™ scheme
  • Low output ripple voltage
  • Up to 1MHz switching frequency
  • Highest efficiency over wide VIN and VOUT range
  • Pin to pin compatible with TPS62160/TPS62170
  • 100% duty cycle mode
  • Power good open drain output
  • Output discharge function

Applications

  • Embedded processing
  • 4 cell alkaline, 1-4 cell Li-Ion battery powered applications
  • 9V to 15V standby power supply
  • Energy harvesting
  • Inverter (negative VOUT)

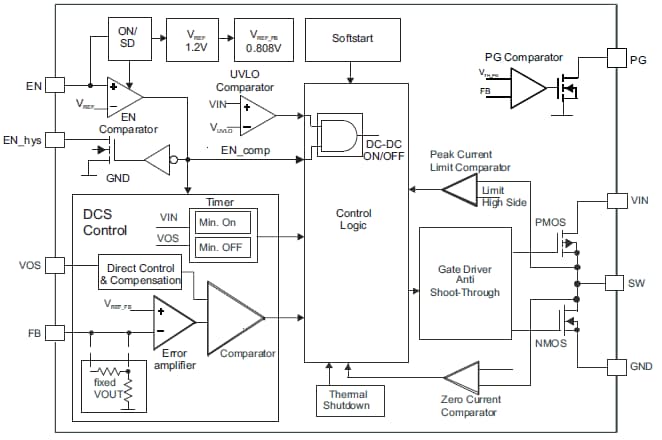
Functional Block Diagram

Block Diagram - Texas Instruments TPS62125 Step Down Converter
Published: 2012-06-08 | Updated: 2022-03-11