Texas Instruments TPS6286x Synchronous Step-Down Converters
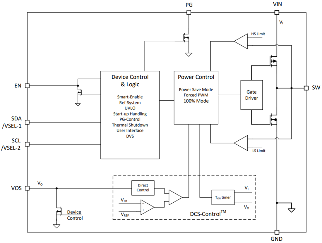
Texas Instruments TPS6286x High-Frequency Synchronous Step-Down Converters come with an I2C and VSEL-Interface. These devices provide an efficient, flexible, and high-power density point-of-load DC/DC solution. At medium to heavy loads, the converter operates in PWM mode. It automatically enters Power Save Mode operation at a light load to maintain high efficiency over the entire load current range. The device can also be forced into PWM mode operation for small output voltage ripple. Its DCS-control architecture achieves excellent load transient performance and tight output voltage accuracy. With the I2C interface and a dedicated VSEL pin, the output voltage is quickly adjusted to adapt the power consumption of the load to the ever-changing performance needs of the application. The Texas Instruments TPS6286x family has two VSEL pins and four factory preset voltages to allow usage without the I2C interface.Features
- 2.3µA operating quiescent current
- Up to 4MHz switching frequency
- 1% output voltage accuracy
- DVS output from 0.4V to 1.9875V
- I2C user interface to adjust
- Output voltage presets
- Ramp speed
- VSEL-pin to toggle VOUT during operation
- Power good indication
- Supports < 6mm2 solution size
- Supports < 0.6mm solution height
- Tiny 8-pin, 0.35mm pitch WCSP package
- Optimized pinout to support 0201 components
Applications
- Wearable electronics
- Portable electronics
- Mobile phones
- Medical sensor patches and patient monitors
Functional Block Diagram
Published: 2020-09-17
| Updated: 2024-08-22
