Texas Instruments TPS6296x Low Noise & Low Ripple Buck Converters
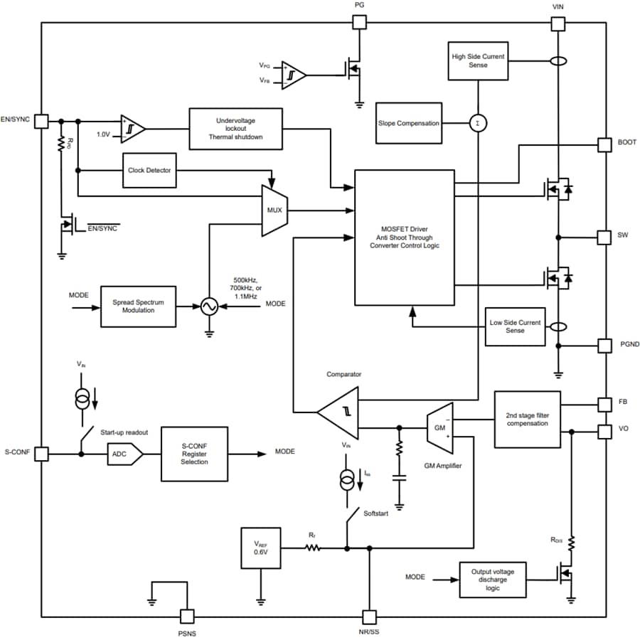
Texas Instruments TPS6296x Low-Noise and Low-Ripple Buck Converters are designed for noise-sensitive applications that use an LDO for post-regulation. These high-efficiency converters loop compensation are designed to operate with an optional second-stage ferrite bead LC filter to reduce the output voltage ripple. The TPS6296x buck converters operate at a fixed switching frequency of 1.1MHz, 700kHz, or 500kHz and synchronize to an external clock. These converters are available in a 2mm x 3mm QFN with 0.5mm pitch package with a -40°C to 150°C junction temperature range. Typical applications include telecom infrastructure, test and measurement, aerospace and defense (radar and avionics), and medical.Features
- Low output 1/f noise <20µVRMS (100Hz to 100kHz)
- Low output voltage ripple <10µVRMS after ferrite bead
- High PSRR of >65dB (up to 100kHz)
- 1.1MHz, 700kHz, or 500kHz fixed frequency peak current mode control
- Synchronizable with external clock (optional)
- Integrated loop compensation supports ferrite bead for the second stage L-C filter with 30dB attenuation (optional)
- Spread spectrum modulation (optional)
- 3V to 17V input voltage range
- 0.6V to 5.5V output voltage range
- 25mΩ/7mΩ RDSon
- Output voltage accuracy of ±1% over temperature
- Precise-enable input allows:
- User-defined undervoltage lockout
- Exact sequencing
- Adjustable soft start
- Power-good output
- Output discharge (optional)
- -40°C to 150°C junction temperature range
- 2mm x 3mm QFN with 0.5mm pitch
Applications
- Telecom infrastructure
- Test and measurement
- Aerospace and defense (radar, avionics)
- Medical
Functional Block Diagram
Output Noise vs Frequency
Schematic
Published: 2025-01-24
| Updated: 2025-03-21
