Texas Instruments UCC5710x/UCC5710x-Q1 Low-Side Gate Drivers
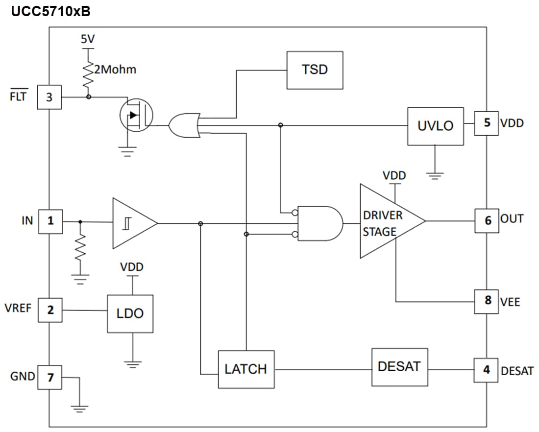
Texas Instruments UCC5710x/UCC5710x-Q1 High-Speed Low-Side Gate Drivers are single-channel, high-performance, low-side IGBT/SiC gate drivers for high-power automotive applications such as PTC heaters, traction inverters, active discharge circuits, and other auxiliary subsystems. It offers protection features, including Under-voltage-lock-out (UVLO), Desaturation protection (DESAT), FAULT report, and thermal shutdown protection. The UCC5710x/UCC5710x-Q1 has a typical peak drive strength of 3A, and it can handle –5V on its inputs, which improves robustness in systems with moderate ground bouncing. The inputs can be connected to most controller outputs for maximum control flexibility and are independent of supply voltage. Depending on the different pin configurations, the wide voltage range of the bias supply provided in the UCC5710xB/UCC5710xB-Q1 accommodates bipolar voltage. An accurate 5V output is available with the UCC5710xB/UCC5710xB-Q1. The Texas Instruments UCC5710x-Q1 devices are AEC-Q100 qualified for automotive applications.Features
- Typical 3A sink 3A source output currents
- DESAT protection with programmable delay
- Soft turn-off when a fault happens
- Absolute maximum VDD voltage of 30V
- Input and enable pins capable of withstanding up to -5V
- Tight UVLO thresholds for bias flexibility
- Typical 25ns propagation delay
- Self-protect driver with thermal shutdown function
- Wide bias voltage range
- Available in 5mm × 4mm SOIC-8 package
- Operating junction temperature range of -40°C to +150°C
Applications
- HEV/EV PTC heaters
- Traction inverters
- Residential EV chargers
- Motor drives
- HVAC compressors
Simplified Block Diagram
Published: 2024-08-14
| Updated: 2025-06-13
