THAT Corporation 1200-DEMO InGenius® Demonstration System

THAT Corporation 1200-DEMO InGenius® Line Receiver IC Demonstration System is a self-contained, completely assembled, and tested circuit board designed to demonstrate the 1200, 1203, and 1206 line receiver ICs. The 1200-DEMO includes XLR connectors for signal input and output and a three-pin header to connect to an external regulated DC power supply.

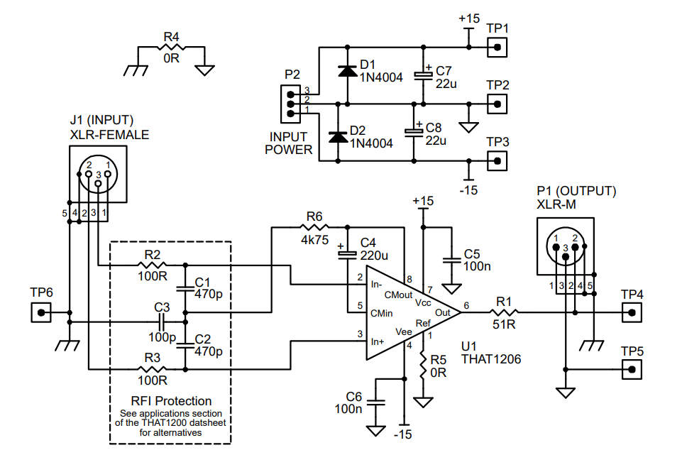
Schematic

Schematic - THAT Corporation 1200-DEMO InGenius® Demonstration System

Outline Drawing In

Mechanical Drawing - THAT Corporation 1200-DEMO InGenius® Demonstration System
Published: 2021-11-03 | Updated: 2022-03-11