Torex Semiconductor XC95x Step-Up/Step-Down DC/DC Controller ICs

Torex Semiconductor XC95x Step-Up/Step-Down DC/DC Controller ICs offer high switching frequencies to reduce the size of external components. These ICs are designed for high efficiency. The XC9504 controller ICs achieve this through PWM or PWM/PFM control, and the XC9515 controller ICs minimize ON resistance to enhance efficiency. The XC9504 ICs boast selectable control modes, while the XC9515 ICs offer a built-in voltage detector with a delay circuit and manual reset function for control. The XC9504 ICs feature an internally set soft-start (10ms) to protect against rush currents and overshoot, and the XC9515 ICs feature an Under-Voltage Lock-Out (UVLO) function. The XC95x controller ICs are EU RoHS-compliant and Pb-free. Typical applications include LCD TVs, multifunctional printers, photo printers, PDAs, and palm-top computers.

Features

  • XC9515:
    • 2.5V to 5.5V input voltage range
    • 1MHz oscillation frequency
    • 800mA output current
    • PWM control
    • 173ms delay time
  • XC9504:
    • 1.5V to 30V input voltage range
    • PWM or PWM/PFM selectable control methods
    • 80% maximum duty cycle
    • More than 20mA output current
  • Offer high switching frequencies to reduce the size of external components
  • High efficiency
  • 10ms internally set soft-start
  • EU RoHS-compliant and Pb-free

Applications

  • XC9515:
    • DVDs
    • Blue-ray disks
    • LCD TVs and LCD modules
    • Multifunctional printers
    • Photo printers
    • Set-top boxes
  • XC9504:
    • Power supplies for LCD
    • PDAs
    • Palm top computers
    • Portable audio systems
    • Various multi-function power supplies

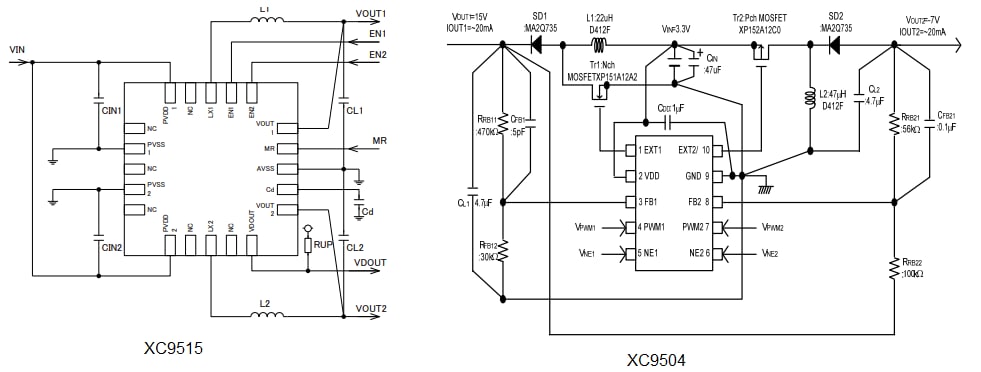
Typical Application Circuits

Application Circuit Diagram - Torex Semiconductor XC95x Step-Up/Step-Down DC/DC Controller ICs
View Results ( 13 ) Page
Part Number Number of Outputs Switching Frequency Input Voltage Output Voltage Output Current Package/Case Series Shutdown
XC9504B092DR-G 2 Output 180 kHz 900 mV to 10 V 20 mA USP-10 XC9504 No Shutdown
XC9515AA08ZR-G 2 Output 1 MHz 2.5 V to 5.5 V 3.3 V, 1.8 V 800 mA QFN-20 XC9515 Shutdown
XC9515BA14ZR-G 2 Output 1 MHz 2.5 V to 5.5 V 1.2 V to 4 V 800 mA QFN-20 XC9515 Shutdown
XC9504B092AR-G 2 Output 180 kHz 900 mV to 10 V 20 mA MSOP-10 XC9504 No Shutdown
XC9504B095AR-G 2 Output 500 kHz 900 mV to 10 V 20 mA MSOP-10 XC9504 No Shutdown
XC9515AA07ZR-G 2 Output 1 MHz 2.5 V to 5.5 V 1.2 V, 3.3 V 800 mA QFN-20 XC9515 Shutdown
XC9515AA11ZR-G 2 Output 1 MHz 2.5 V to 5.5 V 1.2 V to 4 V 800 mA QFN-20 XC9515 Shutdown
XC9515AB02ZR-G 2 Output 1 MHz 2.5 V to 5.5 V 1.2 V, 3.3 V 800 mA QFN-20 XC9515 Shutdown
XC9515AB04ZR-G 2 Output 1 MHz 4.5 V to 5.5 V 1.5 V, 3.3 V 800 mA QFN-20 XC9515 Shutdown
XC9515BA12ZR-G 2 Output 1 MHz 2.5 V to 5.5 V 1.2 V to 4 V 800 mA QFN-20 XC9515 Shutdown
Published: 2024-08-02 | Updated: 2024-08-26