Vicor DCM3623 Isolated & Regulated DC-DC Converters
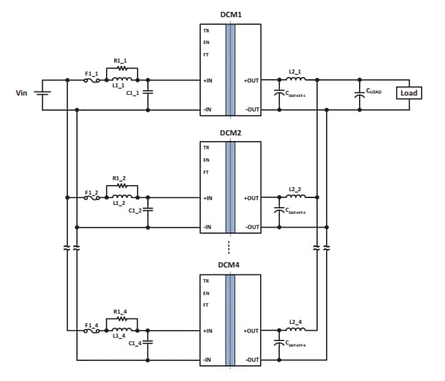
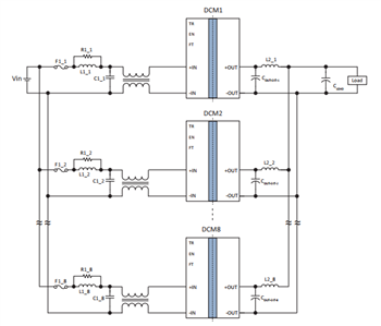
Vicor DCM3623 Isolated and Regulated DC-DC Converters operate from an unregulated, wide-range input to generate an isolated output. With high-frequency zero voltage switching (ZVS) topology, the DCM3623 converters consistently deliver high efficiency across the input line range. Modular DCM3623 converters and downstream DC-DC products support efficient power distribution, providing superior power system performance and connectivity from a variety of unregulated power sources to the point of load. Vicor DCM3623 Isolated and Regulated DC-DC Converters are suitable for a variety of applications. This includes railroad applications where the 3000VDC isolation voltage and wide 43VDC to 154VDC input voltage range can be used in both 72VDC and 110VDC nominal systems.Features
- Five input voltage families
- 15V (9V to 75V)
- 24V (18V to 36V)
- 28V (16V to 50V)
- 30V (9V to 50V)
- 48V (36V to 75V)
- 100V (43V to 154V)
- Peak efficiencies approaching 93%
- ZVS high-frequency switching enables low-profile, high-density filtering
- Up to 8x units can be paralleled, utilizing a sharing strategy that permits dissimilar line voltages across an array
- Overvoltage, overcurrent, ultraviolet, short-circuit, and thermal protection
Applications
- Industrial
- Process control
- Transportation and heavy equipment
- Defense and aerospace
Videos
Solutions to Challenges
Published: 2018-01-09
| Updated: 2025-09-12
